

获奖公告
近日,中国自动化学会官网公布了2024中国自动化学会科学技术奖评审结果,拷贝漫画
再增两项,其中科技进步奖和自然科学奖各一项。
拷贝漫画
代伟教授牵头的项目“煤炭多级带式输送机自主感知与协同控制关键技术”荣获科学技术进步奖二等奖:本项目围绕煤炭开采和利用过程中多级带式输送机的感知和控制技术需求,针对目前多级带式输送机系统存在煤流量感知精度和实时性不高、多电机协调控制技术自适应能力弱、运行过程经济性和安全性难以兼顾、全流程协调能力不强等亟待解决的行业痛点问题,由拷贝漫画
联合徐州矿务集团有限公司和华东机械有限公司,开展煤炭多级带式输送机自主感知和协同控制关键技术攻关,研制并现场应用基于轻量化可解释机器学习的煤流量视频检测技术、多电机驱动系统多尺度组合协调控制技术和多级带式输送机全流程分布式协同控制技术,建立一套深度融合智能感知、智能控制与智能决策的多级带式输送机协同控制体系,填补了国内外多级带式输送机智能调控多项技术空白,促进了煤矿运输装备智能化的发展。
拷贝漫画
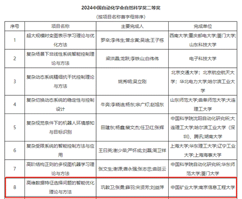
作为第一完成单位、张勇教授作为第二完成人的项目“高维数据特征选择问题的智能优化理论与方法”荣获自然科学奖二等奖:随着先进控制和人工智能技术的发展,智能制造等领域产生的数据持续增长。基于智能优化的特征选择方法,能够借助全局搜索机制找到最优特征子集,简化模型复杂度,成为一种重要的数据降维技术。但是,受知识驱动智能搜索机理不清、高维特征空间协同探索机制不明、特征子集性能评价体系不完备等限制,现有方法存在搜索策略自主性差、维数灾难现象严重、最优特征子集适用场景有限等难题。项目深入研究高维数据特征选择问题的智能优化理论与方法,给出了多域知识协同学习的智能搜索策略自演化机制,提出了高维特征空间分割的合作型协同智能搜索架构,建立了代价敏感特征选择问题的多目标智能优化体系,成功用于典型肺炎诊断、语言康复治疗评估等问题,突破了目标增多和不确定对智能优化方法设计的双重挑战。